D341J-10蝸輪法蘭式全襯膠蝶閥
D341J-10蝸輪法蘭式全襯膠蝶閥閥 軸的密封由蝶板與閥座之間的旋轉面加橡膠來控制,采用帶有橡膠密封表面和橡膠包襯蝶板,保證閥軸不與腔內流體介質接觸,嚴密的密封性能,超長的使用壽命, 可作快速切斷或調節流量之用,適用于要求可靠密封和良好調節特性的場合。
產品概述
D341J-10蝸輪法蘭式全襯膠蝶閥閥 軸的密封由蝶板與閥座之間的旋轉面加橡膠來控制,采用帶有橡膠密封表面和橡膠包襯蝶板,保證閥軸不與腔內流體介質接觸,嚴密的密封性能,超長的使用壽命, 可作快速切斷或調節流量之用,適用于要求可靠密封和良好調節特性的場合。D341J-10蝸輪法蘭式全襯膠蝶閥用于溫度≤85℃,公稱壓力≤1.6MPa 的食品、醫藥、化工、石油、電力、輕紡、造紙等給排水、氣體管道上作調節流量和截流介質的作用。
其主要特點
1、設計新穎、合理、結構獨特,重量輕,啟閉迅速。
2、操力矩小,操作方便,省力靈巧。
3、可以任何位置安裝,維修方便。
4、密封件可以更換,密封性能可靠達到雙向密封零泄漏。
5、密封材料耐老化、耐腐蝕,使用壽命長等特點。
襯膠蝶閥D341J采用標準
設計標準:GB/T2238-1989
法蘭連接尺寸:GB/T9113.1-2000;GB/T9115.1-2000;JB78
結構長度:GB/T12221-1989
壓力試驗:GB/T13927-1992;JB/T9092-1999
主要技術參數
D341J-10蝸輪法蘭式全襯膠蝶閥主要技術參數 | ||||
公稱通徑 | DN(mm) | 50~2000 | ||
公稱壓力 | PN(MPa) | 0.6 | 1.0 | 1.6 |
試驗壓力 | 強度試驗 | 0.9 | 1.5 | 2.4 |
密封試驗 | 0.66 | 1.1 | 1.76 | |
氣密封試驗 | 0.6 | 0.6 | 0.6 | |
適用介質 | 空氣、水、污水、蒸氣、煤氣、油品等。 | |||
驅動形式 | 手動、蝸桿蝸輪傳動、氣傳動、電傳動。 | |||
主要零件的材質
D341J-10蝸輪法蘭式全襯膠蝶閥主要零件的材質 | |
零件名稱 | 材料 |
閥體 | 鑄鐵、球墨鑄鐵、碳鋼、不銹鋼、碳鋼完全包覆橡膠或氟塑料 |
蝶板 | 鑄鐵、球墨鑄鐵、碳鋼、不銹鋼、碳鋼完全包覆橡膠或氟塑料 |
密封圈 | 鑄鐵、球墨鑄鐵、碳鋼、不銹鋼、碳鋼完全包覆橡膠或氟塑料 |
閥桿 | 碳鋼鍍鎳磷、不銹鋼 |
填料 | 天然膠NR、氯丁膠CR、丁腈膠NBR、三元乙丙膠EPDM、氟橡膠FKM |
密封材料選用和適用溫度
D341J-10蝸輪法蘭式全襯膠蝶閥密封材料選用和適用溫度 | ||||||
材料品種 | 氯丁橡膠 | 丁晴橡膠 | 乙丙橡膠 | 聚四氟乙烯 | 硅橡膠 | 氟橡膠 |
代號 | X或or J | XA或or JA | XB或or JB | XC、JC或or F | XD或or JD | XE或or JE |
耐最高溫度 | 82℃ | 93℃ | 150℃ | 232℃ | 250℃ | 204℃ |
耐最低溫度 | -40℃ | -40℃ | -40℃ | -268℃ | -70℃ | -23℃ |
適用工作溫度 | ≤65℃ | ≤80℃ | ≤120℃ | ≤200℃ | ≤200℃ | ≤180℃ |
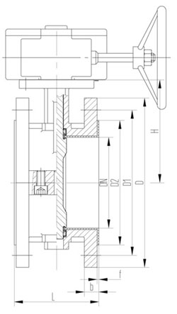
主要外形連接尺寸

D341J-10蝸輪法蘭式全襯膠蝶閥主要外形連接尺寸(mm) | ||||||||
公稱通徑 | L | D | D1 | D2 | b | f | z-φd | H |
50 | 108 | 160 | 125 | 99 | 16 | 3 | 4-φ18 | 112 |
65 | 112 | 180 | 145 | 118 | 18 | 3 | 4-φ18 | 122 |
80 | 114 | 195 | 160 | 132 | 18 | 3 | 4-φ18 | 129 |
100 | 127 | 215 | 180 | 155 | 20 | 3 | 8-φ18 | 142 |
125 | 140 | 245 | 210 | 184 | 22 | 3 | 8-φ18 | 157 |
150 | 140 | 280 | 240 | 210 | 22 | 3 | 8-φ23 | 170 |
200 | 152 | 335 | 295 | 256 | 22 | 3 | 8-φ23 | 210 |
250 | 165 | 390 | 350 | 319 | 24 | 3 | 12-φ23 | 246 |
300 | 178 | 440 | 400 | 368 | 26 | 4 | 12-φ23 | 274 |
350 | 190 | 500 | 460 | 428 | 26 | 4 | 16-φ23 | 320 |
400 | 216 | 565 | 515 | 480 | 26 | 4 | 16-φ25 | 340 |
450 | 222 | 615 | 565 | 532 | 26 | 4 | 20-φ25 | 365 |
500 | 229 | 670 | 620 | 585 | 28 | 4 | 20-φ25 | 410 |
600 | 267 | 780 | 725 | 685 | 34 | 5 | 20-φ30 | 470 |
700 | 292 | 895 | 840 | 794 | 34 | 5 | 24-φ30 | 500 |
800 | 318 | 1010 | 950 | 901 | 36 | 5 | 24-φ34 | 580 |
900 | 330 | 1110 | 1050 | 1001 | 38 | 5 | 28-φ34 | 670 |
1000 | 410 | 1220 | 1160 | 1120 | 38 | 5 | 28-φ34 | 796 |
1200 | 470 | 1450 | 1380 | 1325 | 44 | 5 | 32-φ41 | 868 |
聲明
本文中所有文字、數據、圖片均只適用于參考,D341J-10蝸輪法蘭式全襯膠蝶閥性能參數、結構尺寸參數、價格等詳情,請聯系我們
相關新聞
|
||||||||||||||||||||||||
![]() |
||||||||||||||||||||||||
| ||||||||||||||||||||||||









